Zum Hauptinhalt springen

Stadtwerke

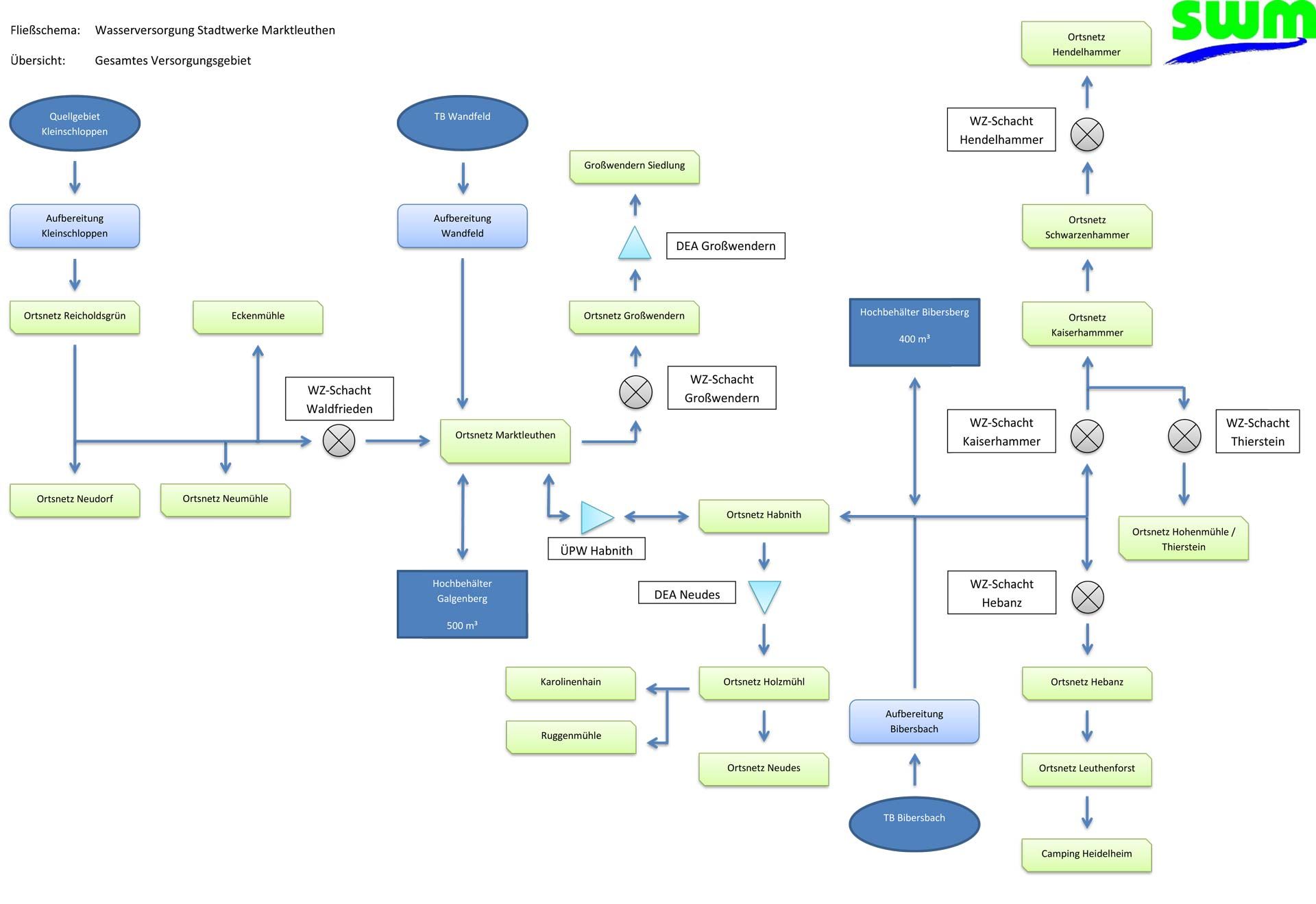
Komplettübersicht Versorgungsgebiet

Zoneneinteilung

Reicholdsgrün, Neudorf, Neumühle, Marktleuthen, Großwendern.

Habnith, Hebanz, Neudes, Holzmühl, Karolinenhain, Leuthenforst, Wendenhammer, Kaiserhammer, Schwarzenhammer, Thierstein (Teilgebiet)

Aufgaben

Die Stadtwerke Marktleuthen (SWM) sind Ansprechpartner für die sichere Trinkwasserver- und Abwasserentsorgung in Marktleuthen und Umgebung. Rund 4.000 Menschen in mehr als 1.200 Haushalten, Gewerbe- und Industriebetrieben werden mit dem Lebensmittel Nummer 1 –Trink-
wasser– versorgt.

Das Wasser wird aus neun Quellfassungen und zwei Tiefbrunnen in der Umgebung von Marktleuthen und Habnith gewonnen. Nach der Aufbereitung des gewonnenen Rohwassers in drei Wasserwerken wird es in je einem Hochbehälter am Bibersberg sowie am Galgenberg zwischengespeichert.

Ansprechpartner

Tel.: 09287 802-391
E-Mail: Diese E-Mail-Adresse ist vor Spambots geschützt! Zur Anzeige muss JavaScript eingeschaltet sein.

Herr Nico Scupin
Tel.: 09287 802-340
E-Mail: Diese E-Mail-Adresse ist vor Spambots geschützt! Zur Anzeige muss JavaScript eingeschaltet sein.

Herr Folke Kassing
Tel.: 09285 969-24
Fax: 09285 969-69
E-Mail: Diese E-Mail-Adresse ist vor Spambots geschützt! Zur Anzeige muss JavaScript eingeschaltet sein.

Anträge zur öffentliche Wasserversorgung der Stadt Marktleuthen